近日,安徽省第十届“挑战杯”大学生课外学术科技作品竞赛各专项赛道的比拼全部落下帷幕。我校在“揭榜挂帅”赛道荣获“优秀组织单位”,作品获得一等奖1项、二等奖2项、三等奖1项;在“红色专项”赛道,作品获一等奖39项、二等奖56项、三等奖69项;在“黑科技”赛道中,作品获特等奖2项、一等奖2项、二等奖21项、三等奖48项。各专项赛道获奖数均位居全省高校第一位。

“揭榜挂帅”赛道,全省共发布24个榜题,每题仅有1个擂主团队进入省级决赛答辩。今年7-9月,学校组织参赛师生先后赴安徽皖宝矿业股份有限公司石灰分公司(池州市)、安徽国星生物化学有限公司(马鞍山市)、安徽中微微元生物科技有限公司(蚌埠市)实地调研洽谈。在9月25日进行的现场赛中,我校化学与材料科学学院胡奇、马惜晨等同学项目《妙“吡”生花:改良催化体系优化吡啶碱合成工艺》(指导教师:章青、梅冠东、张薇)获得一等奖,并与安徽国星生物化学有限公司现场签约。生命科学学院张凯路、柯日耀等同学项目《益菌相伴:益生菌常温保存技术研发》(指导教师:刘爱民、陈绍兴、汪昌保),地理与旅游学院汪子韩、胡俊康等同学项目《自上而下的中国区域碳排放估算方法研究》(指导教师:麻金继、吴文涵)获得二等奖,计算机与信息学院姜晨雨、汪玉叶等同学项目《基于充电桩的智慧灭火方案》(指导老师:陈付龙、陈士县)获得三等奖。




(揭榜挂帅赛道获奖情况)
“红色专项”赛道,我校创新工作方法,将竞赛与“行走的思政课堂”相结合,发布“青春创客团:学科竞赛集中训练”选题,引导广大师生将社会观察、调查研究和感悟思考等成果转化为“红色专项”作品,最终遴选235件学生作品推荐参加“红色专项”赛,新闻与传播学院刘赜伟等同学的项目《赴岳西心系老小:乡村振兴背景下地方养老托育实践发展探析——以安徽省岳西县毛尖山乡为例》(指导教师:汪笑笑、刘成俊)等39个项目获得一等奖,教育科学学院陈文青等同学的作品《党建引领志愿支教,田园课堂助力育苗》(指导教师:徐赟、程啸)等56个项目获得二等奖,马克思主义学院吕佳莹等同学的作品《基层党建有活力,乡村振兴有动力——安徽省三市县基层党组织发挥历史主动精神实践调研》(指导教师:汪盛玉、赵冰、孙辉)等69个作品获得三等奖。






(红色专项赛道获奖情况)
“黑科技”赛道,我校学子围绕“卡脖子”问题,寻找针对前沿领域,或具有高精尖色彩,或会改变人们生产生活方式的,对现有科技成果具有一定颠覆性、超越性的,具有前瞻性、创新性、应用前景的实物或者技术展开实验与探究,最终我校化学与材料科学学院朱亚军等同学的项目《贴“锌”充电伴侣——可穿戴电池研发与应用》(指导教师:刘金云、韩阗俐、郭志春),生命科学学院徐文强等同学的项目《ARGs基因“图谱”——织就抗生素抗性基因的天罗地网》(指导教师:朱国萍、高轩、王申振)获得特等奖,计算机与信息学院冯鸣旭等同学的项目《工业智脑:基于深度学习框架的水泥质量监测新方法》(指导教师:郑明、张园园)等2个项目获得一等奖,生态与环境学吴梦琦等同学的项目《全乐生物科技有限公司》(指导教师:万锐)等21个项目获得二等奖,经济管理学院张君玲等同学的项目《陌上“茶”开—数字化消费助力乡村振兴》(指导教师:汪伟忠)等48个项目获得三等奖。


(黑科技赛道获奖情况)
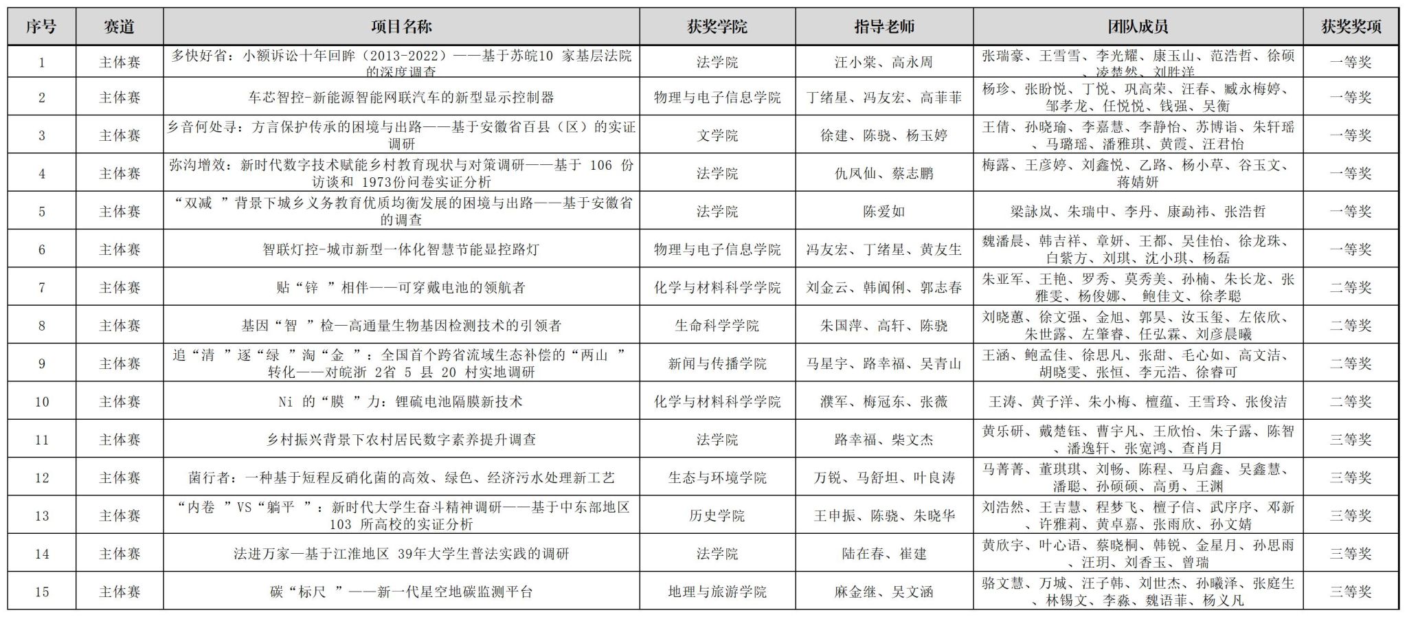
学校高度重视“挑战杯”竞赛参赛工作。去年8月便超前启动本届比赛,分管校领导多次关心推动、现场指导“挑战杯”竞赛作品完善工作,教务处(创新创业教育学院)、研究生院、学生处、团委、科协等部门通力协作,各参赛学院全力支持,除专项赛外,主体赛还获得一等奖6项、二等奖4项、三等奖5项,获得省赛一等奖的作品全部被推荐参加国赛,数量并列全省第一,参赛积分总成绩位列全省第三。累计在省赛中获得奖项256项,获奖数量位居全省第一位。学校举办第5期“花津创客营”培训班,通过线下培训与线上辅导相结合、集中打磨与精准指导相结合、整体统筹与阶段推进相结合等方式,邀请有关专家对作品进行多轮遴选指导。下一步,学校将继续做好主体赛的国赛终审决赛备赛工作,力争取得更大突破。

(主体赛获奖情况)